智慧消防是一种先进的解决方案,与传统消防相比,注重打通各系统间的信息孤岛、提升感知预警能力和应急指挥智慧能力。通过更早发现、更快处理,将火灾风险和影响降到最低。
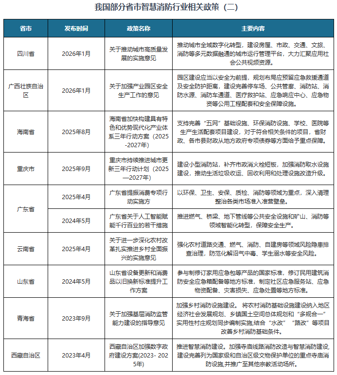
为促进智慧消防行业高质量发展,我国陆续发布了多项政策,如2025年12月国家发展改革委、财政部发布《关于2026年实施大规模设备更新和消费品以旧换新政策的通知》在继续支持工业、电子信息、能源电力、交通运输、物流、教育、文旅、医疗、设施农业、粮油加工、安全生产、海关查验、住宅老旧电梯、节能降碳环保等领域设备更新项目的基础上,将老旧小区加装电梯、养老机构、消防救援设施、检验检测等领域设备更新纳入支持范围,更好满足民生和安全需要。
我国各省市也积极响应国家政策规划,对各省市智慧消防行业的发展做出了具体规划,支持当地智慧消防行业稳定发展,比如四川省发布的《关于推动城市高质量发展的实施意见》推动城市全域数字化转型,建设房屋、市政、交通、文旅、消防等多元数据融通的城市运行管理平台,大力汇聚应用社会公共视频资源。江苏省发布的《江苏省“人工智能+”行动方案》打造城市运行智能中枢,试点开展城市智能体应用,集中部署轨迹追踪、消防安全、巡检巡查等通用算法模型。建设城市可信数据空间,推动城市人、地、事、物、情、组织等数据共享融通。
注:上述信息仅作参考,图表均为样式展示,具体数据、坐标轴与数据标签详见报告正文。
个别图表由于行业特性可能会有出入,具体内容请联系客服确认,以报告正文为准。
观研报告网发布的《中国智慧消防行业发展趋势研究与未来投资预测报告(2026-2033年)》数据丰富,内容详实,整体图表数量达到130个以上,涵盖行业最新数据,市场热点,政策规划,竞争情报,市场前景预测,投资策略等内容,帮助业内企业准确把握行业发展态势、市场商机动向,正确制定企业竞争战略和投资策略。
本报告依据国家统计局、海关总署和国家信息中心等渠道发布的权威数据,结合了行业所处的环境,从理论到实践、从宏观到微观等多个角度进行市场调研分析。
行业报告是业内企业、相关投资公司及政府部门准确把握行业发展趋势,洞悉行业竞争格局,规避经营和投资风险,制定正确竞争和投资战略决策的重要决策依据之一。
本报告是全面了解行业以及对本行业进行投资不可或缺的重要工具。观研天下是国内知名的行业信息咨询机构,拥有资深的专家团队,多年来已经为上万家企业单位、咨询机构、金融机构、行业协会、个人投资者等提供了专业的行业分析报告,客户涵盖了华为、中国石油、中国电信、中国建筑、惠普、迪士尼等国内外行业领先企业,并得到了客户的广泛认可。
Contact: 凯发k8彩票平台首页_凯发在线注册官方娱乐公司
Phone: 13800000000
Tel: 400-123-4567
E-mail: admin@youweb.com
Add: Here is your company address